We’re big fans of automation; but not everything should be automated.
There are a few considerations with automation:
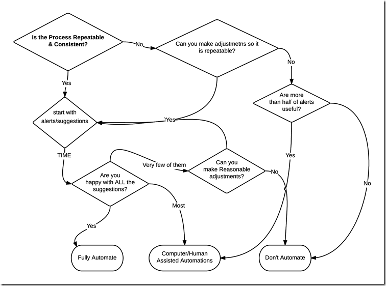
Is the process repeatable & consistent?
With automation; you’re trusting the system to do the exact same thing over and over without any variation. If you don’t trust all the inputs; then you should not automate the process.
An example of this inside of Adalysis is ‘draft ads’ where you automatically replace losing ads with new ads based upon a set of criteria
Computer/Human assisted automation is where the computer does a set of computations and gives you suggestions or narrows down a huge list to a list of suggestions. The suggestions are not automatically implemented; they are given to a human to decide what to do.
An example of this in Adalysis is the ad test results. You’re asking a system to crunch through a huge amount of data and only show you the ad groups where you have test results where you can take action.
Alerts are useful if most of them are useful.
For instance, there was a huge credit card breach at a retailer a few years ago; but it was not acted upon quickly as the experts said that alert often generates hundreds of low priority false alerts daily.
If you get so many alerts that you are just deleting them; you’re causing yourself more work than is useful.
In the graphic; we say 50%; but that’s a rough guideline. If there’s going to be a lot of alerts than 75% of 90% being useful is a better number.
An example of an alert in Adalysis is when you have 0 ads in an ad group or you aren’t testing certain ad groups. These alerts are always useful.
Here’s our flowchart for determining automation:
This flowchart was tweeted as I was speaking at SMX and gathered a lot of interest; so I thought we’d show the entire presentation.