There’s been considerable speculation that Google Ads will remove match types entirely. However, marketers must manage accounts based on what works today, not what might work in the future. We analyzed extensive Adalysis data to show how match types are performing right now. Since match types behave differently based on your bid method, we’ve also […]
Are your search campaigns clashing with PMax? Find out if removing redundant keywords is the right move for your PPC strategy. On your recommendations tab in your Google Ads account, you’ve probably seen this very common suggestion: Remove redundant keywords. Should you follow it? Will it help or hurt your account, especially with how many match […]
Google has once again ramped up its push for advertisers to use broad match across their accounts, regardless of the circumstances. While broad match operates differently from other match types, these differences aren’t always beneficial. There are five steps we’d recommend to make sure the switch works for you, starting with understanding how broad match […]
As Responsive Search Ads become more popular, we’ve seen a decline in properly structured ad groups. With Google’s promise of putting the correct ad assets together based upon the search query, creating well-themed ad groups has started to decline. However, even with RSAs, a single ad cannot describe everything. You still need well-themed ad groups […]
Google recently changed how phrase and modified broad match types work. Here are the new definitions: Phrase match: Matches of the phrase (or close variations of the phrase) with additional words before or after. Close variations include terms with the same meaning. Modified broad: All the terms designated with a + sign (or close variations […]
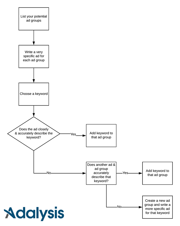
As we look across accounts; one of the biggest issues we see time and time again is how ad groups are organized. It’s called an Ad Group for a reason; the ad is what the searcher sees. A keyword’s job is just to match to a query to decide if an ad can show or […]
Search Query data is very useful information – it’s what the user actually typed into a search engine. It’s often used in two ways: Find converting keywords not in your account and add them to an account Find non-converting keywords and make them negatives in your account While those are the two most common reasons […]
A keyword conflict is when you are blocking your ads from showing on active keywords. These are keywords you want to have running; and they aren’t showing your ads due to conflicts. For instance, let’s say this is our keyword list: Blue shoes Blue Nike shoes Green shoes Green Nike shoes etc If our negative […]
Google just made a huge announcement: Exact match keywords can now show for semantic matching queries and not just syntactic matching queries. What this means in reality is that your exact match keywords may show: When the query is in the reverse order of the keyword [New York City Flights] can now match to the […]
In our last article, we covered the basics of negative keywords: What they are Negative keyword match types Where to add them How to find them In this article, we will examine some of the most common problems with negative keywords. Inconsistent Usage One of the most common problems in larger accounts is that they […]