As we look across accounts; one of the biggest issues we see time and time again is how ad groups are organized.
It’s called an Ad Group for a reason; the ad is what the searcher sees. A keyword’s job is just to match to a query to decide if an ad can show or not. The ad is the message and the most important part of the ad group.
When we think of the ad, this is what it does:
This means that the ad should describe every keyword in the ad group. When you identify with the user and set the proper expectations with great ad group organization, what you get in return is:
The downside to great organization is that it takes time. However, the time commitment occurs only when you make and manage the ad groups. The benefits of high CTRs and conversion rates lasts for months and can last forever if you are properly testing and managing your ads.
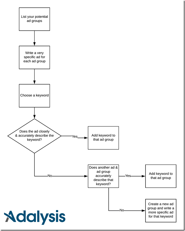
To create great ad group structure, we should not start with the keywords, we should start with the ads. That’s where Google is backwards. In Google Ads, you usually create the ad group, populate it with keywords and then go back to write an ad. Instead, if we first list out our ad groups, then write an ad, we can evaluate the keywords we’re placing in that ad group to ensure the ad properly reflects the ad.
This is an easy flowchart to follow to properly organize your ad groups and to decide if a keyword should be in that ad group or yet another one:
The next time you are organizing ad groups, creating them, or just managing search queries to make sure they are being triggered by the correct ad group – look at the ad. Does the ad really reflect that query and why someone would conduct that search? If yes, it can be in that ad group. If no, put it somewhere else.
Organizing ad groups around the simple principle of the ad can lead to significant improvements in your CTR, Conversion Rate, Quality Score, and give you better returns for the same money.