An ad with extended headlines thumbnail

The Importance of Ad Extensions in a Sidebarless Google World

April 5, 2016 Brad Ads

Google recently removed the sidebar ads for Google search results; and the focus has been around the overall impact such as: Higher ad position Static CPCs Less total impressions More total clicks All of that information makes sense since there are less ads on the page and a 4th ad above the organic results. However, […]

Ad + Landing Page Testing

How to test landing pages & ads together

March 29, 2016 Brad Ad testing, Google ads insights

An advertiser recently contacted us and asked a simple question: If I want to test two ads and two landing pages is this how I should set up my ad test? Ad A to Landing Page 1 Ad B to Landing Page 2 There’s not a simple answer to this question as it depends on […]

Quality Score improvement flowchart thumbnail

Easy To Follow Instructions to Increasing Your Quality Score

March 22, 2016 Brad Quality score

Quality Score optimization is essential to any PPC account. Increasing your quality scores can: Decrease your CPC Increase your ad position Cause your ad to show if its not showing due to poor quality scores Cause your ad to show on more matching queries (depending on match types) There’s two factors to increasing quality score: […]

10/10 Quality Score details thumbnail

10 Steps to improving Landing page experience.

March 15, 2016 Brad Google ads insights

Are you fed up of seeing “landing page experience below average”? In this article I’m going to be explaining just how heavily weighted landing page experience is, in the quality score algorithm, with the aid of big data case studies from Wordstream, Adobe and Adalysis. I’m also going to be walking you step by step […]

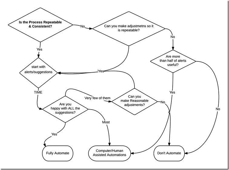
Flowchart for determining automation thumbnail

How We Decide to Automate a Task

March 10, 2016 Brad General

We’re big fans of automation; but not everything should be automated. There are a few considerations with automation: Is the process repeatable & consistent? With automation; you’re trusting the system to do the exact same thing over and over without any variation. If you don’t trust all the inputs; then you should not automate the […]

Extensions usage recommendations chart

How many assets (ad extensions) should you use?

March 1, 2016 Brad Ads

Assets (formerly known as ad extensions) are incredibly important to any PPC account. Here are just a few benefits of using them: Influence ad rank (along with quality score and bid) Showcase additional information to the user Allow for more conversion types (calls, driving directions) Give the user more information about the company/product Cause the […]

CTR of mobile optimized ads vs others thumbnail

Mobile Preferred Ads Get 2x The CTR as Other Ads on Mobile Devices

February 23, 2016 Brad Ads

When you look at a lot of the trends in PPC these days, you often hear ‘mobile is taking over’. If mobile is taking over, or at least making a strong showing; then marketers should be focused on thinking about mobile users differently than desktop users. This goes beyond bidding to using mobile or responsive […]

Ad rules options thumbnail

Improve Your Ads by Leveraging Seasonal Trends

February 16, 2016 Brad Ads

The majority of products have seasonal trends.  You don’t see many people buying patio furniture in November or Ski Jackets in June. That’s because the seasons or specific events change buying behavior. Consider these trends: Valentine’s week is the top week for flower sales Super Bowl week is the 2nd highest week (behind Black Friday) […]

Ratio between assisted clicks and converted clicks

3 Ways to Handle Assisted Conversions

February 9, 2016 Brad Google ads insights

What do you do in this scenario? Day 1: A user clicks on keyword 1 Day 3: A user clicks on keyword 2 and converts Do you give all the credit to keyword 2? If you are using a search engine tracking script or Google Analytics to track your conversions and you are bidding based […]

Conditional formatting in Excel thumbnail

Two Simple Ways to Find & Fix Terrible Headlines

February 4, 2016 Brad Ads

I still see absolutely terrible ad results all the time. There are usually two main culprits to this problem: Dynamic Keyword Insertion Mass creating ads without checking the length Take a look at these 4 ad headlines: The word ‘Stereo’ is 6 characters. A headline can be up to 25. Just by adding a few […]

PPC marketing blog

Subscribe today and receive expert insights from the industry veterans at Adalysis.

Is account health holding you back?

Get started today
No credit card needed.
Follow us

Get your free PPC audit